banner

位置您現在的位置: 首頁>公司新聞

公司新聞
行業新聞

關於2010年度廣州市殘疾人就業年審的通知

尊敬的客戶:

  
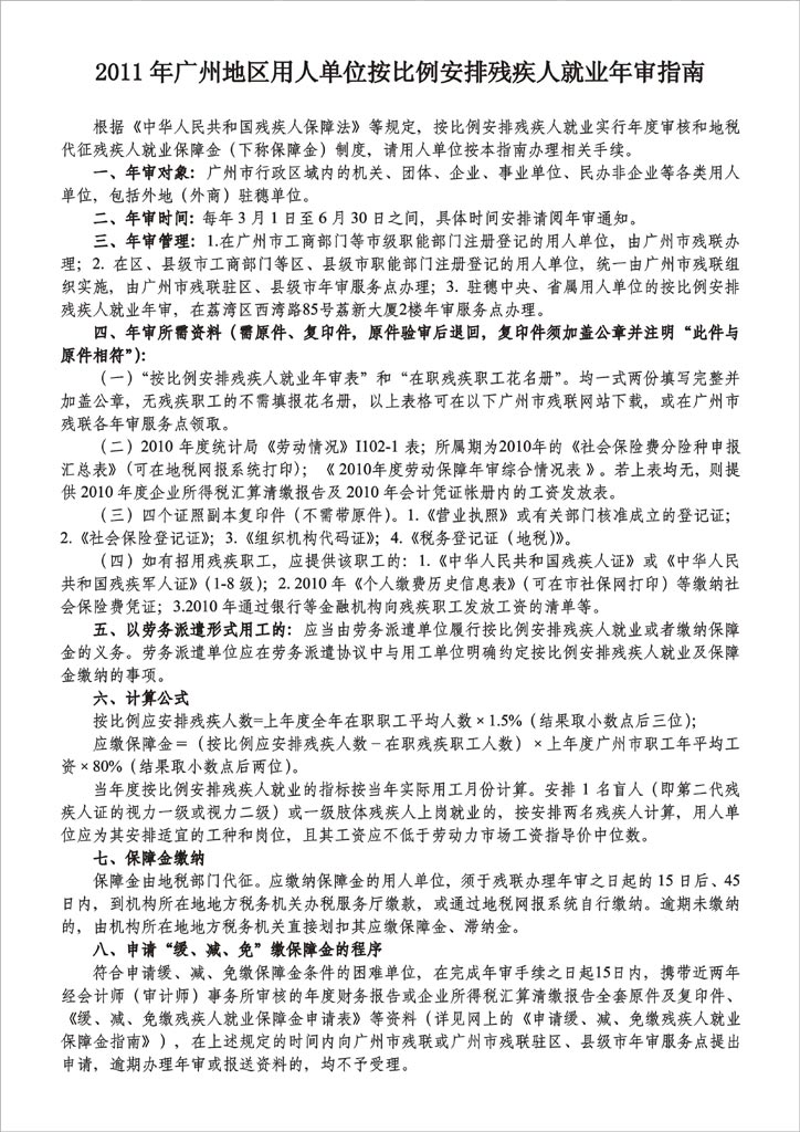
   根據穗殘聯就業[2011]75号《關於廣州地區用人單位辦理2011年按比例安排殘疾人就業年審的通知》及附件《2011年廣州地區用人單位按比例安排殘疾人就業年審指南》的要求,凡廣州市行政區域内的機關、團體 、企業、事業單位和民辦非企業等各類用人單位,包括外地(外商)駐穗單位,均應按不低於上年度在職職工平均人數1.5%的比例安排殘疾人就業。達不到規定的比例的,應繳納相應的保障金。以勞務派遣形式用式的應當由勞務派遣單位履行按比例安排殘疾人就業或者繳納保障金的義務。勞務派遣單位應在勞務派遣協議中與用工單位明確約定按比例安排殘疾人就業及保障繳納的事項。
   計算公式爲:應繳保障金=(按比例應安排殘疾人數-在職殘疾職工人數)×上年度廣州市職工年平均工資×80%(結果取小數點後兩位)。
   在有關部門未正式公布2009、2010年度廣州市職工年平均工資之前,2011年征收2010年度的保障金,暫按2008年度全市職工年平均工資45365元的80%(即:36292元)計征,待新數據公布後再行調整。
   上述應繳的殘疾人就業保障金由地稅部門代征。

  特此通知。

廣(guǎng)州駿(jùn)伯人力資源有限公司

2011年10月12日

附件:

1、殘疾人年審通知.JPG

2、殘疾人年審通知.JPG

簽 收 函

  我司已收悉貴司《關於(yú)廣州地區用人單位辦理2011年按比例安排殘疾人就業年審的通知》,並(bìng)将按相關行政法規履行本企業法定義務 。

(公司蓋章)

2011年10月12日

 



作者:駿伯 來源: 中國勞動關系網 時間: 2011-10-12

中國勞動關系網版權與免責聲明:
1、本網轉載其他媒體稿件是爲傳播更多的信息,此類稿件不代表本網觀點,本網不承擔此類稿件侵權行爲的連帶責任。
2、
凡本網的所有原創作品,包括标有“中國勞動關系網”版權LOGO的圖片,版權均屬於中國勞動關系網,未經本網授權不得轉載、摘編或利用其它方式使用上述作品。已經本網授權使用作品的,應在授權範圍内使用,並注明“來源:中國勞動關系網”和作者姓名。違反上述聲明者,本網将追究其相關法律責任。
3、如您因版權等問題需與本網聯絡,請在15日内聯系junbo@hr668.com.